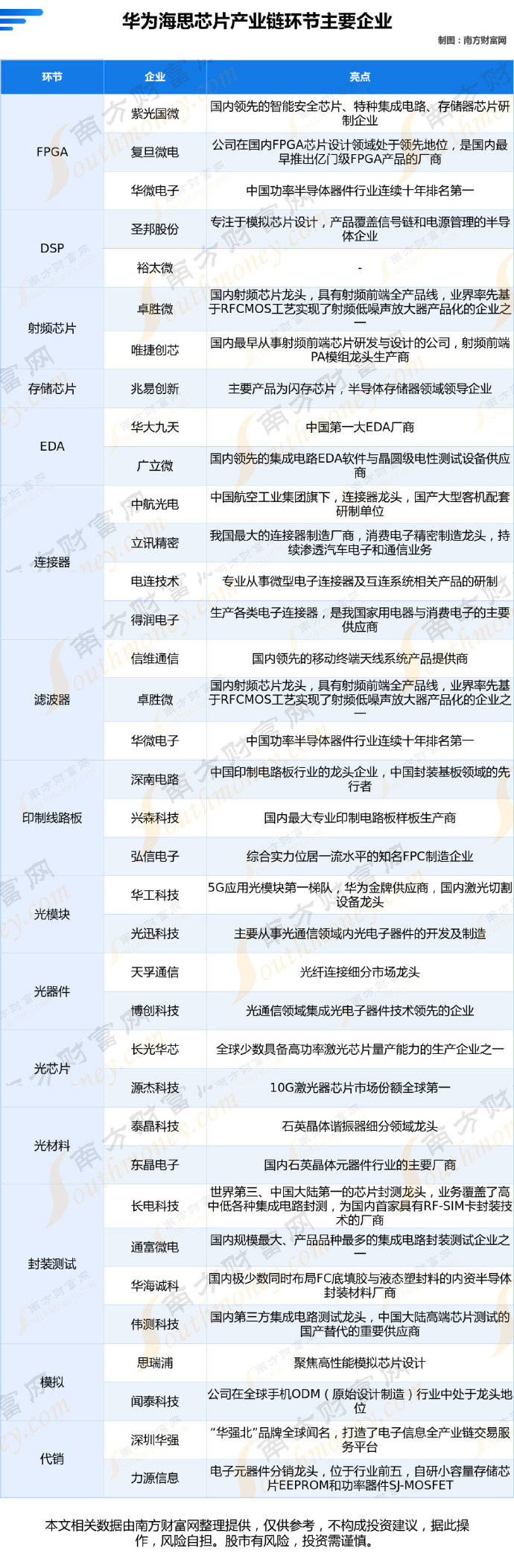
华为海思芯片产业链 二牛学FPGA 行业资讯10个月前010201 华为海思芯片产业链涉及FPGA、DSP、射频芯片、存储芯片等环节。FPGA公司主要包括紫光国微、复旦微电、华微电子;DSP公司主要包括圣邦股份、裕太微;射频芯片公司主要包括卓胜微、唯捷创芯;存储芯片公司主要包括兆易创新。 fpga(54)华为海思(1)存储芯片(1)本文原创,作者:二牛学FPGA,其版权均为FPGA线上课程平台|最全栈的FPGA学习平台|FPGA工程师认证培训所有。如需转载,请注明出处:https://pc.shaonianxue.cn/8680.html二牛学FPGA初级工程师1602.41W3102.13W¥3.27W