学科竞赛 | 奖金、实习、面试及其他优惠 | “兆易创新杯”第二十届研电赛“华为6G”专向赛参赛说明
各研究生培养单位:
中国研究生电子设计竞赛聚焦技术前沿发展与国家重大战略需求,不断优化赛题赛制,发挥相关领域龙头企业技术与产业优势,促进产教协同育人。本届竞赛特别设立华为6G先进无线技术专向赛,赛题赛制说明如下:
一、参赛对象
国内在读研究生和已获得研究生入学资格的大四本科生均可参赛。
二、参赛说明
1.华为6G先进无线技术探索方向作为竞赛开放命题方向之一,赛程赛制与作品提交要求和开放命题要求一致。详细信息请阅读《参赛说明》。
2.华为6G先进无线技术探索专向赛的参赛作品以6G(第六代移动通信系统)为主题,包括但不限于用以构建及拓展6G愿景、应用及需求的先进无线网络创意(含支撑技术、模块或系统),如面向绿色节能、超大吞吐、超低时延、超高可靠、超广覆盖、海量连接、极简架构、智慧互联、通感一体、原生AI及原生可信的方案、设备、系统或软件。
3.华为6G先进无线技术探索专向赛采用开放命题,重在评价技术方案的原创性、创新性和先进性、软件或硬件系统的完整性和可展示性。具体要求为:
设计面向6G的先进无线网络技术方案、算法、协议、软件、电路、器件、系统,所给出的方案、算法、协议、软件、电路、器件、系统等应符合6G主题,包括但不限于如下方向:
1)原生AI技术(例如:AI重构无线空口,AI辅助的网络性能优化和智能运维,联邦/分布式学习架构与算法,云边端协同,可编程网络架构,数字孪生,无线通信网络与AI大模型的融合技术,等等);
2)通感一体技术(例如:高精度定位、成像和环境重构,感知辅助通信,基于实时感知的数字孪生,面向通感一体的信道建模、波形设计、协议流程,协作感知和数据融合,通感安全和隐私保护技术,等等);
3)极致连接技术(例如:先进的信道编解码算法,新型多址技术,序列设计,波形设计,超大规模MIMO,毫米波/太赫兹/可见光信道建模与通信技术,高性能收发机设计,海量数据压缩技术,支持海量连接的协议与算法,等等);
4)空天地一体化技术(例如:星地融合网络架构与空口协议,卫星通信系统,无人机和高空平台通信,等等);
5)原生可信技术(例如:多模信任模型和机制,区块链技术,数据安全与隐私保护,后量子密码算法,物理层安全,隐私计算,AI安全,等等);
6)绿色通信技术(例如:高能效网络部署方案与RAN架构,节能协议设计,可再生能源及射频能源采集,背向散射通信技术,高效率功放设计,低能耗AI算法,等等)。
三、评审办法
1.华为6G先进无线技术探索专向赛,由专家组按评审标准单独组织初赛评审。初赛根据报名队伍数量情况,采用线上视频答辩评审或专家会议评审方式进行。
2.华为6G先进无线技术探索专向赛初赛团队总数小于50队时,晋级决赛的团队数量不超过50%,未晋级团队获得初赛三等奖;大于50队时,可适当降低晋级决赛的比例,具体数量由竞赛专家组讨论确定。
3.华为6G先进无线技术探索专向赛晋级决赛的团队,由评审专家组按评审规则,评选出全国总决赛一、二、三等奖。对前三名参赛团队,分别授予冠、亚、季军奖项,冠军团队入围研电之星挑战赛,参与争夺研电之星称号。
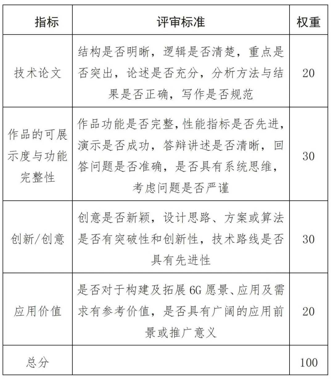
四、评审标准

五、颁奖办法
1.华为6G先进无线技术探索专向赛奖金额为20万元人民币,分别为:
1)冠军队4万,亚军队3万,季军队2万,共9万;
2)全国一等奖:5队,每队1万,共5万;
3)全国二等奖:10队,每队0.5万,共5万;
4)全国三等奖:若干,颁发获奖证书与纪念品。(若晋级决赛的队伍少于30队,可适当减少获奖名额)
2.实习、面试及其他优惠(获得全国一等奖及以上团队):
1)优先获得到华为相关业务部门实习的资格;
2)毕业时应聘华为对口岗位,拥有直通BOSS面试、免除部分业务面试(不含综合测评和机试)的资格;
3)有机会获得华为“天才少年”计划候选人资格;
4)如入职华为对口部门,享有优先选择加入具有挑战性项目团队的资格;
5)有机会获得与华为专家进行一对一交流的机会;
6)享有在华为2012无线技术实验室做技术分享的受邀资格;
7)获得参观访问华为2012无线技术实验室的机会;
8)优秀项目将有机会获得华为投资、创业立项等支持资格。
六、参考资料
[1] ITU-R “Framework and overall objectives of the future development of IMT for 2030 and beyond”,下载链接:https://www.itu.int/rec/R-REC-M.2160-0-202311-I/en
[2] 华为6G白皮书《6G:无线通信新征程》,白皮书下载链接:
https://www.huawei.com/cn/technology-insights/future-technologies/6g-white-paper
中国研究生电子设计竞赛组委会
2025年3月31日

